一,ArrayList的缺陷
1.空间浪费
在之前的博客中,我利用源码详细的讲解了ArrayList这个集合类(尤其是扩容机制),可以知道ArrayList的底层主要是一个动态的可变数组,容量满的时候需要进行1.5倍扩容。但是我们现在考虑这样一个问题,假设ArrayList底层数组的容量是100,我们需要存放101个元素时,当存放第101个元素时需要1.5倍扩容(扩容之后的容量是150),此时势必会造成49个存储空间的浪费!
2.时间开销大
ArrayList底层是一个数组,当我们对顺序表进行插入和删除时,需要移动大量的元素,大大提高了时间复杂度,所以可以看出ArrayList并不适用于进行大量插入和删除的操作。
针对上述ArrayList的两大缺陷,Java是否提供了其他的集合类或者数据结构来解决呢?
1.进行元素扩容时能否根据需求来进行扩容,需要多少空间就去申请多少空间;
2.在进行插入和删除的时候,可不可以不需要移动大量元素。
今天所要介绍的LinkedList集合类和链表的数据结构将很好的解决这两个问题!!!
二,链表
2.1 链表的概念
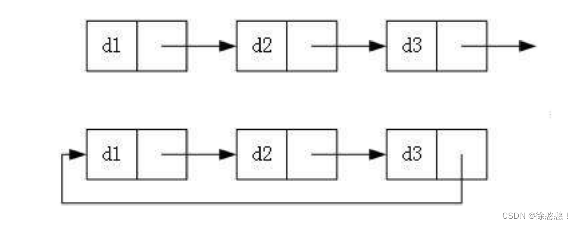
相对于顺序表,链表是一种在逻辑上连续,在存储上不一定连续的数据结构。其中链表每个元素之间的逻辑关系是通过引用来实现的。
链表中的每一个元素称为一个节点,每一个节点至少包含两类数据:
1.数据域(存放该节点的数据信息)
2.节点域(实现链表节点与节点之间的逻辑关系,对于单链表来说只需要存储一个next即可(存储下一个节点的地址),对于双链表来说则需要存储next和prev(分别存储下一个节点和前一个节点的地址))
2.2 链表的分类
1.单向或者双向

2.带头或者不带头

3.循环或者非循环

我们只需要重点掌握两种即可:
1.无头单向非循环链表(因为笔试的OJ题中经常会考);
2.无头双向链表(因为LinkedList的底层就是不带头的双链表)。
三,顺序表和链表的区别
|
不同点
|
ArrayList
|
LinkedList
|
|
存储空间上
|
物理上一定连续
|
逻辑上连续,但物理上不一定连续
|
|
随机访问
|
支持:
O(1)
|
不支持:
O(N)
|
|
头插
|
需要搬移元素,效率低
O(N)
|
只需修改引用的指向,时间复杂度为
O(1)
|
|
插入
|
空间不够时需要扩容
|
没有容量的概念
|
|
应用场景
|
元素高效存储
+
频繁访问
|
任意位置插入和删除频繁
|
四,无头单向非循环链表的实现
定义一个MySingleList类来实现单链表的方法,用TestMySingleList类来测试MySingleList类的方法
import java.util.List;
public class MySingleList {
static class ListNode {
public int val;
public ListNode next;
public ListNode(int val) {
this.val = val;
}
}
ListNode head;//第一节点的引用,默认为null
//打印链表
public void display() {
ListNode cur = this.head;
while (cur != null) {
System.out.print(cur.val + " ");
cur = cur.next;
}
System.out.println();
}
//获取链表长度
public int size() {
ListNode cur = this.head;
int count = 0;
while (cur != null) {
count++;
cur = cur.next;
}
return count;
}
//头插法
public void addFirst(int data) {
ListNode node = new ListNode(data);
node.next = this.head;
this.head = node;
}
//尾插法
public void addLast(int data) {
ListNode node = new ListNode(data);
ListNode cur = this.head;
if (this.head == null) {
this.head = node;
} else {
while (cur.next != null) {
cur = cur.next;
}
//此时已经处于尾节点
cur.next = node;
}
}
//任意index位置插入(假设第一个节点的下表为0)
public void add(int index, int data) {
//判断index位置的合法性
if (index < 0 || index > size()) {
System.out.println("index位置不合法!");//也可以抛异常
} else if (index == 0) {
addFirst(data);
} else if (index == size()) {
addLast(data);
} else {
//1.找到所需插入index位置的前驱
ListNode cur = findIndexPrev(index);
//2.修改引用的指向
ListNode node = new ListNode(data);
node.next = cur.next;
cur.next = node;
}
}
private ListNode findIndexPrev(int index) {
ListNode cur = this.head;
while (index - 1 != 0) {
cur = cur.next;
index--;
}
return cur;
}
//删除第一次出现的关键字key
public void remove(int key) {
if (this.head == null) {
System.out.println("链表为空!");
return;
}
if (this.head.val == key) {
this.head = this.head.next;
return;
}
ListNode cur = findPrev(key);//找到所需删除关键字key的前驱
if (cur == null) {
System.out.println("没有关键字key!");
} else {
cur.next = cur.next.next;
}
}
private ListNode findPrev(int key) {
ListNode cur = this.head;
while (cur.next != null) {
if (cur.val == key) {
return cur;
}
cur = cur.next;
}
return null;
}
//删除所有出现的关键字key
public void removeAllKey(int key) {
if (this.head == null) {
System.out.println("链表为空!");
return;
}
ListNode prev = this.head;
ListNode cur = this.head.next;
while (cur != null) {
if (cur.val == key) {
prev.next = cur.next;
cur = cur.next;
} else {
prev = cur;
cur = cur.next;
}
}
if (this.head.val == key) {
this.head = this.head.next;
}
}
//清空链表
public void clear() {
this.head = null;//单链表只需要将指向第一个节点的引用指向null即可
}
}
public class TestMySingleList {
public static void main(String[] args) {
MySingleList mySingleList = new MySingleList();
mySingleList.addLast(1);
mySingleList.addLast(2);
mySingleList.addLast(3);
mySingleList.addLast(4);
mySingleList.addLast(5);
mySingleList.display();
mySingleList.addFirst(0);
mySingleList.display();
mySingleList.remove(0);
mySingleList.addLast(1);
mySingleList.addLast(1);
mySingleList.addLast(1);
mySingleList.removeAllKey(1);
mySingleList.display();
}
}

五,无头双向非循环链表的实现
定义一个MyLinkedList类来实现单链表的方法,用TestMyLinkedList类来测试MyLinkedList类的方法
public class MyLinkedList {
static class ListNode {
public int val;
public ListNode prev;
public ListNode next;
public ListNode(int val) {
this.val = val;
}
}
ListNode head;//定义一个头引用,默认为null
ListNode tail;//定义一个尾引用,默认为null
//打印链表
public void display() {
ListNode cur = this.head;
while (cur != null) {
System.out.print(cur.val + " ");
cur = cur.next;
}
System.out.println();
}
//获取链表长度
public int size() {
ListNode cur = this.head;
int count = 0;
while (cur != null) {
count++;
cur = cur.next;
}
return count;
}
//判断链表是否包含某个元素key
public boolean contains(int key) {
ListNode cur = this.head;
while (cur != null) {
if (cur.val == key) {
return true;
}
cur = cur.next;
}
return false;
}
//头插法
public void addFirst(int data) {
ListNode node = new ListNode(data);
if (this.head == null) {
this.head = node;
this.tail = node;
} else {
node.next = this.head;
this.head.prev = node;
this.head = node;
}
}
//尾插法
public void addLast(int data) {
ListNode node = new ListNode(data);
if (this.head == null) {
this.head = node;
this.tail = node;
} else {
this.tail.next = node;
node.prev = this.tail;
this.tail = node;
}
}
//任意index位置插入(假设第一个节点的下标为0)
public void add(int index, int data) {
//判断index位置的合法性
if (index < 0 || index > size()) {
System.out.println("index位置不合法!");//也可以抛异常
} else if (index == 0) {
addFirst(data);
} else if (index == size()) {
addLast(data);
} else {
//1.找到index位置的节点
ListNode cur = findIndexPrev(index);
//2.修改指向的引用
ListNode node = new ListNode(data);
node.next = cur;
node.prev = cur.prev;
cur.prev.next = node;
cur.prev = node;
}
}
private ListNode findIndexPrev(int index) {
ListNode cur = this.head;
while (index != 0) {
cur = cur.next;
index--;
}
return cur;
}
//删除第一次出现的关键字key
public void remove(int key) {
if (this.head == null) {
System.out.println("链表为空!");
return;
}
ListNode cur = this.head;
while (cur != null) {
if (cur.val == key) {
if (cur == this.head) {
this.head = this.head.next;
if (this.head != null) {
this.head.prev = null;
} else {
this.tail = null;
}
} else {
cur.prev.next = cur.next;
if (cur.next != null) {
cur.next.prev = cur.prev;
} else {
this.tail = cur.prev;
this.tail.next = null;
}
}
return;
}
cur = cur.next;
}
}
//删除所有出现的关键字key
public void removeAllKey(int key) {
if (this.head == null) {
System.out.println("链表为空!");
return;
}
ListNode cur = this.head;
while (cur != null) {
if (cur.val == key) {
if (cur == this.head) {
this.head = this.head.next;
if (this.head != null) {
this.head.prev = null;
} else {
this.tail = null;
}
} else {
cur.prev.next = cur.next;
if (cur.next != null) {
cur.next.prev = cur.prev;
} else {
this.tail = cur.prev;
this.tail.next = null;
}
}
}
cur = cur.next;
}
}
//清空链表
public void clear() {
ListNode cur = this.head;
while (cur != null) {
ListNode curNext = cur.next;
cur.prev = null;
cur.next = null;
cur = curNext;
}
this.head = null;
this.tail = null;
}
}
public class TestMyLinkedList {
public static void main(String[] args) {
MyLinkedList myLinkedList = new MyLinkedList();
myLinkedList.addLast(1);
myLinkedList.addLast(2);
myLinkedList.addLast(3);
myLinkedList.addLast(4);
myLinkedList.addLast(5);
myLinkedList.addFirst(0);
myLinkedList.display();
myLinkedList.remove(0);
myLinkedList.display();
myLinkedList.add(2,10);
myLinkedList.display();
myLinkedList.addLast(1);
myLinkedList.addLast(1);
myLinkedList.removeAllKey(1);
myLinkedList.display();
}
}

最后
以上就是糟糕鸡最近收集整理的关于Java集合类——LinkedList(单链表及双链表)一,ArrayList的缺陷二,链表三,顺序表和链表的区别四,无头单向非循环链表的实现五,无头双向非循环链表的实现的全部内容,更多相关Java集合类——LinkedList(单链表及双链表)一,ArrayList内容请搜索靠谱客的其他文章。
发表评论 取消回复